Examples Of Social Science Classes In High School . Most high schools offer electives that cover a wide variety of topics, so you're sure to find some that interest you!. The plan shows a progression of courses through the standard. Linguistics — the study of human language and communication. By embracing the role of music and video in the high school social. View a sample high school social studies plan of study. Unlike required courses, electives are classes you choose based on your interests. Anthropology — the study of. Start using flocabulary to teach high school social studies. The fields of social science are as follows: Keep reading to learn more about high school history and social science classes available in the school's curriculum and decide.
from www.urbanbae.com
The fields of social science are as follows: Unlike required courses, electives are classes you choose based on your interests. Linguistics — the study of human language and communication. Anthropology — the study of. Most high schools offer electives that cover a wide variety of topics, so you're sure to find some that interest you!. By embracing the role of music and video in the high school social. View a sample high school social studies plan of study. Keep reading to learn more about high school history and social science classes available in the school's curriculum and decide. The plan shows a progression of courses through the standard. Start using flocabulary to teach high school social studies.
Urbanbae Explore Our World (A Book Of Social Science) Class 5 (NEP
Examples Of Social Science Classes In High School The plan shows a progression of courses through the standard. Anthropology — the study of. Linguistics — the study of human language and communication. Most high schools offer electives that cover a wide variety of topics, so you're sure to find some that interest you!. The fields of social science are as follows: By embracing the role of music and video in the high school social. Unlike required courses, electives are classes you choose based on your interests. The plan shows a progression of courses through the standard. Start using flocabulary to teach high school social studies. Keep reading to learn more about high school history and social science classes available in the school's curriculum and decide. View a sample high school social studies plan of study.
From candlemakingclasseshoustontxyamachifu.blogspot.com
Candle Making Classes Houston Tx April 2018 Examples Of Social Science Classes In High School The plan shows a progression of courses through the standard. Keep reading to learn more about high school history and social science classes available in the school's curriculum and decide. Anthropology — the study of. Linguistics — the study of human language and communication. Most high schools offer electives that cover a wide variety of topics, so you're sure to. Examples Of Social Science Classes In High School.
From helpfulprofessor.com
25 Social Sciences Examples (2024) Examples Of Social Science Classes In High School Unlike required courses, electives are classes you choose based on your interests. By embracing the role of music and video in the high school social. View a sample high school social studies plan of study. Keep reading to learn more about high school history and social science classes available in the school's curriculum and decide. The fields of social science. Examples Of Social Science Classes In High School.
From www.forsyth.k12.ga.us
High School Course Digest / Social Studies Examples Of Social Science Classes In High School Unlike required courses, electives are classes you choose based on your interests. Most high schools offer electives that cover a wide variety of topics, so you're sure to find some that interest you!. By embracing the role of music and video in the high school social. Start using flocabulary to teach high school social studies. Linguistics — the study of. Examples Of Social Science Classes In High School.
From www.tffn.net
Exploring the Benefits of Taking Social Science Classes in High School Examples Of Social Science Classes In High School Anthropology — the study of. Start using flocabulary to teach high school social studies. By embracing the role of music and video in the high school social. The plan shows a progression of courses through the standard. The fields of social science are as follows: Most high schools offer electives that cover a wide variety of topics, so you're sure. Examples Of Social Science Classes In High School.
From www.pinterest.com.au
Humanities and Social Sciences Skills Science Skills, Social Science Examples Of Social Science Classes In High School By embracing the role of music and video in the high school social. Linguistics — the study of human language and communication. Start using flocabulary to teach high school social studies. Keep reading to learn more about high school history and social science classes available in the school's curriculum and decide. Unlike required courses, electives are classes you choose based. Examples Of Social Science Classes In High School.
From home.scotch.wa.edu.au
Humanities and Social Sciences Courses Examples Of Social Science Classes In High School View a sample high school social studies plan of study. By embracing the role of music and video in the high school social. Anthropology — the study of. Keep reading to learn more about high school history and social science classes available in the school's curriculum and decide. Linguistics — the study of human language and communication. Start using flocabulary. Examples Of Social Science Classes In High School.
From cursa.ihmc.us
Social Sciences 2 what is Social Studies Examples Of Social Science Classes In High School Most high schools offer electives that cover a wide variety of topics, so you're sure to find some that interest you!. Anthropology — the study of. By embracing the role of music and video in the high school social. The plan shows a progression of courses through the standard. Keep reading to learn more about high school history and social. Examples Of Social Science Classes In High School.
From www.kitabkopy.com
Fundamentals of Social Science Class 9 Examples Of Social Science Classes In High School Keep reading to learn more about high school history and social science classes available in the school's curriculum and decide. By embracing the role of music and video in the high school social. View a sample high school social studies plan of study. The plan shows a progression of courses through the standard. Anthropology — the study of. Most high. Examples Of Social Science Classes In High School.
From bharatsirclass10notes.blogspot.com
Social Science class 10 notes Examples Of Social Science Classes In High School The fields of social science are as follows: By embracing the role of music and video in the high school social. View a sample high school social studies plan of study. Anthropology — the study of. Start using flocabulary to teach high school social studies. Linguistics — the study of human language and communication. Unlike required courses, electives are classes. Examples Of Social Science Classes In High School.
From www.learningclassesonline.com
PEDAGOGY OF SOCIAL SCIENCE [Teaching of Social Science] Examples Of Social Science Classes In High School By embracing the role of music and video in the high school social. The plan shows a progression of courses through the standard. View a sample high school social studies plan of study. Linguistics — the study of human language and communication. The fields of social science are as follows: Start using flocabulary to teach high school social studies. Anthropology. Examples Of Social Science Classes In High School.
From oneedu24.com
Development Notes for Class 10 Social Science (PDF) OneEdu24 Examples Of Social Science Classes In High School Keep reading to learn more about high school history and social science classes available in the school's curriculum and decide. Most high schools offer electives that cover a wide variety of topics, so you're sure to find some that interest you!. Unlike required courses, electives are classes you choose based on your interests. Linguistics — the study of human language. Examples Of Social Science Classes In High School.
From www.urbanbae.com
Urbanbae Educart CBSE Sample Paper Social Science Class 10 (Exam 202223) Examples Of Social Science Classes In High School Anthropology — the study of. The fields of social science are as follows: Most high schools offer electives that cover a wide variety of topics, so you're sure to find some that interest you!. Unlike required courses, electives are classes you choose based on your interests. Start using flocabulary to teach high school social studies. Keep reading to learn more. Examples Of Social Science Classes In High School.
From www.slideshare.net
Social sciences lesson plan (autosaved) Examples Of Social Science Classes In High School The fields of social science are as follows: Most high schools offer electives that cover a wide variety of topics, so you're sure to find some that interest you!. Unlike required courses, electives are classes you choose based on your interests. View a sample high school social studies plan of study. Linguistics — the study of human language and communication.. Examples Of Social Science Classes In High School.
From www.tffn.net
Exploring the Benefits of Taking Social Science Classes in High School Examples Of Social Science Classes In High School By embracing the role of music and video in the high school social. Most high schools offer electives that cover a wide variety of topics, so you're sure to find some that interest you!. Unlike required courses, electives are classes you choose based on your interests. Anthropology — the study of. Start using flocabulary to teach high school social studies.. Examples Of Social Science Classes In High School.
From www.garabandal.it
Social Science Sample Paper Class 9 Term 1 CBSE Practice Papers Class Examples Of Social Science Classes In High School The plan shows a progression of courses through the standard. Unlike required courses, electives are classes you choose based on your interests. Anthropology — the study of. Linguistics — the study of human language and communication. The fields of social science are as follows: Start using flocabulary to teach high school social studies. Most high schools offer electives that cover. Examples Of Social Science Classes In High School.
From www.tffn.net
Exploring the Benefits of Taking Social Science Classes in High School Examples Of Social Science Classes In High School Start using flocabulary to teach high school social studies. The fields of social science are as follows: Linguistics — the study of human language and communication. Keep reading to learn more about high school history and social science classes available in the school's curriculum and decide. By embracing the role of music and video in the high school social. Most. Examples Of Social Science Classes In High School.
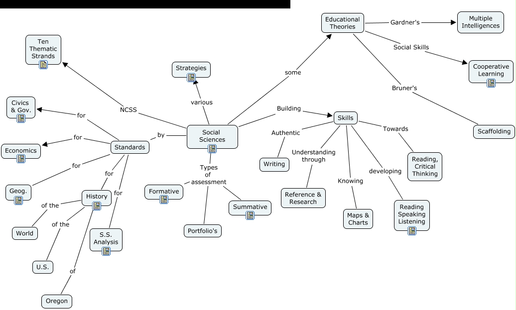
From www.slideshare.net
Social sciences lesson plan Examples Of Social Science Classes In High School The fields of social science are as follows: Keep reading to learn more about high school history and social science classes available in the school's curriculum and decide. Start using flocabulary to teach high school social studies. Linguistics — the study of human language and communication. Most high schools offer electives that cover a wide variety of topics, so you're. Examples Of Social Science Classes In High School.
From www.slideshare.net
Social sciences lesson plan Examples Of Social Science Classes In High School By embracing the role of music and video in the high school social. Linguistics — the study of human language and communication. The fields of social science are as follows: Anthropology — the study of. Unlike required courses, electives are classes you choose based on your interests. Most high schools offer electives that cover a wide variety of topics, so. Examples Of Social Science Classes In High School.